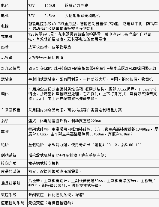
產品配置
主要參數


產品特點
1、整車采用龍頭把式轉向機構,減少操作難度;
2、裝卸桶及貨廂升降采用液壓控制系統,只要一人操作即可完成垃圾桶的裝卸及貨廂傾卸;
3、車廂體為全金屬封閉式+框架式結構,尾部呈拋物線式揚起,有效保證液體垃圾二次拋灑
4、裝桶裝置采用液壓型支撐底腳,作業時更平穩、安全、可靠;
5、配置重載輪胎,承載能力更強勁;
6、車架采用框架式結構,抗扭曲和撞擊能力強;
7、后輪轂式機械制動+駐車制動,具有良好的穩定性和安全性。



